2026. 4. 3. 06:39ㆍ중국 휴대폰
다음은 중국 매체의 기사를 번역/ 요약한 것입니다.
원문: https://mp.weixin.qq.com/s/10EScDpl04kf6lJwDYR5xg
https://mp.weixin.qq.com/mp/wappoc_appmsgcaptcha?poc_token=HOIfhWmj3I8U2xZsEICEYD-Ou56jigxw8-uAEpAL&target_url=https%3A%2F%2Fmp.weixin.qq.com%2Fs%2F10EScDpl04kf6lJwDYR5xg
环境异常 当前环境异常,完成验证后即可继续访问。
mp.weixin.qq.com
============================================================================
realme는 최근 차세대 무선 이어폰인 realme Buds Air8을 출시했습니다.
이 제품은 "마스터 디자인"이라는 디자인을 적용하여 메탈릭 바디에 바이오 기반 실리콘 가죽으로 포인트를 주어
고급스러운 느낌을 선사합니다.
기능적으로는 "스탠다드 에디션"이 이전 모델인 "프로"의 핵심 기능을 계승하고 업그레이드하여
듀얼 드라이버 크로스오버, 55dB 심해 소음 제거, 58시간 배터리 수명, AI 비서 기능 등을 탑재해
사용자에게 더욱 향상된 경험을 제공합니다.
Realme Buds Air8은 최대 55dB의 소음 감소 깊이와 최대 5000Hz의 소음 감소 대역폭을 갖춘
액티브 노이즈 캔슬링을 지원합니다
I. realme Buds Air8 트루 와이어리스 노이즈 캔슬링 이어폰 개봉기

realme Buds Air8 완전 무선 노이즈 캔슬링 이어폰의 패키지는 브랜드 특유의 미니멀리즘 디자인을 계승합니다.
전면에는 해당 색상으로 표현된 제품 이미지, 제품명, Hi-Res Audio Wireless 로고, LHDC 로고,
그리고 AI 로고가 표시되어 있습니다.

포장 상자 뒷면에는 다음과 같은 정보가 적힌 공장 라벨이 붙어 있습니다.
모델: RMA2503, 제품 유형: 블루투스 헤드셋, 색상: 마스터 골드,
제조사: RealMe Chongqing Mobile Communications Co., Ltd.

제품 포장 상자 측면에는 제품의 두 가지 핵심 특징인 마스터 디자인과 AI 번역이 소개되어 있습니다.

반대편에는 제품의 두 가지 핵심 기능인 11mm+6mm 듀얼 유닛 크로스오버와 55dB 적응형 심해
소음 감소 기능이 소개되어 있습니다.

제품 포장 상자 하단에는 "realme Link" 앱을 다운로드할 수 있는 QR 코드가 있습니다.

상자를 열고 본체, 이어버드, 사용 설명서를 포함한 모든 구성품을 꺼내세요.

실리콘 이어팁은 총 세 가지 크기로 제공되며, 한 쌍은 이어폰에 미리 장착되어 있습니다.
이어팁에는 먼지 유입을 방지하는 메쉬가 씌워져 있어 큰 입자로 인한 긁힘을 막아줍니다.

realme Buds Air8 충전 케이스는 금속 코팅 처리된 대칭형 3단 디자인으로 고급스러운 느낌을 주면서도
컴팩트하고 가볍습니다.
케이스 앞면은 모서리가 둥글게 처리되어 쉽게 열 수 있으며, 블루투스 페어링 및 배터리 상태를 표시하는 표시등이 있습니다.

충전 케이스 뒷면에는 Type-C 충전 포트가 있습니다.

상자 뚜껑 윗부분은 피부와 같은 질감을 가진 바이오 기반 실리콘 가죽으로 장식되어 제품의 고급스러움을 효과적으로 높여줍니다.

기체 측면의 모습이 살짝 드러난다.

충전 케이스 뚜껑을 열고 이어폰을 꺼내면 케이스 내부 구조를 살짝 엿볼 수 있습니다.

블루투스 페어링에 사용되는 기능 버튼의 클로즈업 사진입니다.

헤드폰 충전용 금속 핀을 근접 촬영한 사진입니다.

제품 사양은 내부에 표시되어 있습니다. 입력: 5V-1A, 출력: 5V-0.5A, 정격 용량: 530mAh 2.062Wh.

제품 식별 번호와 제조업체 정보는 반대편에 표시되어 있습니다.

realme Buds Air8 완전 무선 노이즈 캔슬링 이어버드의 전체적인 외관을 살펴보겠습니다.
이 이어버드는 스템 형태의 인이어 디자인을 특징으로 합니다.

헤드폰의 외관을 살짝 엿볼 수 있습니다.
헤드폰 스템 부분은 금속에 도색된 커버로 장식되어 있습니다.

헤드폰 표시등의 클로즈업 사진입니다.
이 부분은 터치 제어 영역 역할도 합니다.

이어폰 내부를 살짝 들여다보면 피부에 닿는 느낌이 좋은 매끄럽고 윤기 있는 마감이 드러납니다.

헤드폰 상단에 있는 피드포워드 노이즈 캔슬링 마이크 픽업 구멍을 근접 촬영한 사진입니다.

이어폰 스템 하단에 있는 마이크 픽업 구멍을 근접 촬영한 사진입니다.

사운드 캐비티 내부의 튜닝 홀과 충전 접점의 근접 사진입니다.

이어버드를 제거하면 금속 메시 커버로 보호된 헤드폰의 소리 출력부가 가까이서 보입니다.
소리 출력부 하단에는 튜닝 포트와 내부 피드백 노이즈 제거 마이크도 있습니다.

저희 테스트 결과에 따르면 realme Buds Air8 완전 무선 노이즈 캔슬링 이어버드의 무게는 약 46.0g입니다.

이어버드 하나당 무게가 약 4.8g에 불과하여 착용감이 편안하고 가볍습니다.

II. realme Buds Air8 완전 무선 노이즈 캔슬링 이어폰 분해
언박싱을 통해 realme Buds Air8 완전 무선 노이즈 캔슬링 이어폰 의 정교한 디자인을 자세히 살펴볼 수 있었습니다 .
이제 분해를 통해 내부 구조와 하드웨어 구성 정보를 알아보겠습니다.
충전 케이스 분해

충전 케이스 케이스를 제거하고 조종석 구조물을 꺼내십시오.

캐비티 내부 구조의 모습입니다. 표시등 내부에 광도파 기둥이 설치되어 있습니다.

하부 구조의 모습으로, 마더보드, 배터리 및 전원 입출력 케이블이 포함되어 있습니다.

배터리를 제거하면 나사로 고정된 마더보드 구조가 드러납니다.

나사를 풀고 고정된 모든 부품을 분리하십시오.

하단 구조를 살펴보면 이어폰과 충전 케이스 뚜껑을 자석으로 부착하고 고정하는 데 사용되는 여러 개의 자석이 보입니다.

충전 케이스 내부의 주요 회로를 보여주는 모습입니다.

메인보드 한쪽 면의 회로와 리본 케이블을 보여주는 모습입니다.

메인보드와 리본 케이블 반대편의 회로를 보여주는 모습입니다.

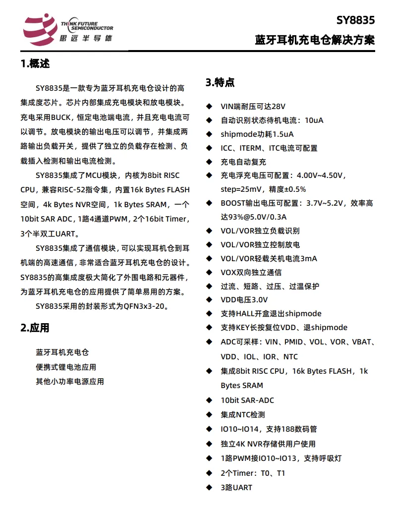
위안 반도체의 SY8835 블루투스 헤드셋 충전 케이스 솔루션 은 블루투스 헤드셋 충전 케이스 전용으로 설계된 고집적 칩입니다.
이 칩은 충전 모듈과 방전 모듈을 모두 통합하고 있습니다.
충전은 BUCK 메커니즘을 사용하여 배터리 단자 전류를 일정하게 유지하며, 충전 전류를 조절할 수 있습니다.
방전 모듈의 출력 전압은 조절 가능하며, 두 개의 출력 부하 스위치를 통합하여
부하 존재 여부 감지, 부하 삽입 감지 및 출력 전류 감지 기능을 독립적으로 제공합니다.
시위안 반도체(Siyuan Semiconductor)의 SY8835는 RISC-52 명령어 세트와 호환되는 8비트 RISC CPU 코어를 내장한
MCU 모듈입니다. 이 모듈은 16KB의 플래시 메모리, 4KB의 NVR 메모리, 1KB의 SRAM, 10비트 SAR ADC, 4채널 PWM,
2개의 16비트 타이머, 그리고 3개의 하프듀플렉스 UART를 갖추고 있습니다.
시위안 반도체의 SY8835는 통신 모듈을 통합하여 충전 케이스와 이어버드 간의 고속 통신을 가능하게 하므로
블루투스 이어버드 충전 케이스 설계에 이상적입니다.
SY8835의 높은 집적도는 주변 회로 및 부품을 크게 단순화하여 블루투스 이어버드 충전 케이스 애플리케이션에 간편하고
사용하기 쉬운 솔루션을 제공합니다.

시위안 반도체의 SY8835 에 대한 상세 정보와 이미지입니다 . I Love Audio Network의 분해 분석에 따르면, 시위안 반도체의 전력 관리 칩은 현재 1MORE , OPPO , Xiaomi , REDMI , Shokz , Godox , Ulan , Xisheng , Samsung, OnePlus, ByteDance, JBL, Xiaotiancai, Baseus, Shokz, Momentum, Cleer, Nothing, Jabra, Smallg, NuPhy, Goch, Feisheng, Fengdi, Haier Brothers, Nitan, Zuodian, TG, iQOO, Edifier, Lenovo, Transsion, iFlytek , Yongwei, Bull, Fiio, Feisheng, MEES, YOBYBO, HAYLOU, DENON, Oladance, XTOUR, final, Coolview, Skullcandy, vivo, QCY , Soundcore , Ugreen , realme , Meizu , Baidu, NetEase, Harman, 233621 등 국내외 유명 브랜드에서 사용되고 있습니다

블루투스 페어링 및 배터리 잔량에 대한 피드백을 제공하는 데 사용되는 서로 다른 색상의 LED 표시등
3개를 근접 촬영한 사진입니다.

블루투스 페어링에 사용되는 기능 버튼의 클로즈업 사진입니다.

실크스크린에 T18이라고 표시된 TVS 다이오드는 입력 과전압 보호에 사용됩니다.

실크스크린으로 qH 5pY라고 인쇄된 홀 소자는 이어폰을 충전 케이스에 넣거나
꺼낼 때 발생하는 자기장 변화를 감지하여 충전 케이스의 MCU와 이어폰에 연결된 장치와의 페어링 또는 연결 해제를 알립니다.

WINSEMI WSDY3302F 리튬 배터리 보호 IC는 과충전, 과방전, 과전류 및 단락을 포함하여 배터리에 필요한
모든 보호 기능을 갖추고 있습니다.

타입 C 충전 도크의 근접 사진입니다.

헤드폰 충전에 사용되는 포고핀 커넥터의 근접 사진입니다.

충전 케이스 내부의 배터리 라벨에는 충전 제한 전압 4.48V, 공칭 전압 3.89V, 정격 용량 530mAh,
정격 에너지 2.062Wh의 충전식 리튬 이온 배터리(모델 번호 801830A)이며,
신위 간펑 전자 유한회사에서 제조되었다고 표시되어 있습니다.

배터리 뒷면 라벨에 있는 정보 요약입니다.

외부 라벨을 벗겨내면 배터리 셀에 실크스크린으로 인쇄된 정보가 나타나는데, 이 정보는 라벨의 정보와 일치합니다.
헤드폰 분해

이제 헤드폰 분해 부분으로 넘어가서, 헤드폰 스템의 뒷면 덮개를 제거하면 메인보드 유닛이 내부에 있으며,
이 유닛은 BTB 커넥터를 통해 리본 케이블에 연결되어 있습니다.

커버의 내부 구조를 살펴보면 블루투스 안테나와 터치 감지 센서가 보입니다.

헤드폰 메인보드 한쪽 면의 회로도를 보여주는 사진입니다.

헤드폰 메인보드 반대편 회로의 모습입니다.

R5BP에 탑재된 레이저 각인 MEMS 마이크는 주변 소음을 포착하여 노이즈를 줄이는 피드포워드 노이즈 캔슬링 마이크입니다.
이 마이크는 루이친 일렉트로닉스(Ruiqin Electronics) 제품입니다.

블루투스 안테나에 연결된 금속 스프링의 근접 사진.

음향 공동의 내부 구성 요소를 연결하는 암형 BTB 커넥터의 근접 사진입니다.

레이저 각인된 R5AQ의 MEMS 마이크는 음성 통화 시 사람의 목소리를 포착하는 데 사용되는 통화용 마이크로,
이 또한 루이친 전자 제품입니다.

BES Hengxuan Technology의 BES2710IHC 블루투스 오디오 SoC는 무선 연결 및 오디오 데이터 처리에 사용됩니다.

레이저로 새겨진 YL240 수정 발진기의 근접 사진입니다. 이 발진기는 블루투스 칩의 클럭을 제공합니다.

실크스크린에 MB ADG라고 표시된 리튬 배터리 보호 IC.

금형선을 따라 사운드 캐비티를 엽니다.

이어폰 스템의 내부 구조를 살펴보면 자석으로 충전 케이스에 고정되어 있음을 알 수 있습니다.

전면부 내부 구조의 모습입니다. 상단부는 투명 브래킷을 통해 배터리에 고정되어 있습니다.

배터리를 들어 올리고 투명한 브래킷을 제거하면 스피커 유닛 구조가 드러납니다.

스피커를 들어 올리면 전면부 바닥에서 마모 감지 센서와 피드백 마이크를 연결하는 리본 케이블을 찾을 수 있습니다.

전면부 내부에서 리본 케이블과 연결된 부품들을 제거하십시오.

전면부 공동의 하단 구조를 보여주는 사진입니다. 튜닝 홀 내부는 철망으로 보호되어 있습니다.

스피커 내부 배선 회로의 모습입니다.

헤드폰의 듀얼 다이내믹 드라이버 유닛 전면을 자세히 보면 위쪽에는 6mm 트위터, 아래쪽에는 11mm 우퍼가 있습니다.
두 유닛은 각각 고음과 저음을 출력하여 더욱 다이내믹한 저음과 더욱 섬세한 고음을 제공합니다.

I Love Audio Network의 실제 측정에 따르면 우퍼의 직경은 약 11mm입니다.

트위터의 지름은 약 6mm입니다.

상단 트위터를 들어 올리면 티타늄 도금 복합 소재 진동판을 사용하는 하단 우퍼의 진동판을 자세히 볼 수 있습니다.

듀얼 다이내믹 드라이버 유닛 뒷면의 클로즈업 사진입니다.

이중동력 코일 유닛과 1위안 동전의 크기를 비교했습니다.

충전 케이스에 연결되는 금속 커넥터의 근접 사진입니다.

레이저로 각인된 R5B1의 MEMS 마이크를 근접 촬영한 사진에서 볼 수 있듯이,
이 마이크는 귓속의 소리를 포착하여 소음 감소 효과를 더욱 향상시키는 피드백 노이즈 캔슬링 기능을 갖추고 있습니다.
이 제품은 루이친 일렉트로닉스(Ruiqin Electronics)에서 제작되었습니다.

납땜 부분을 분리하고 배터리를 제거하십시오.

이어폰에는 VDL Zijian Electronics에서 제조한 62mAh 용량의 소프트팩 버튼 배터리(모델 번호 112570B)가 내장되어 있습니다.

제품 추적을 위해 배터리 뒷면에 QR 코드가 실크스크린 인쇄되어 있습니다.

III. I Love Audio Network 요약

마지막으로, 참고하실 수 있도록 realme Buds Air8 완전 무선 노이즈 캔슬링 이어버드 의 주요 구성 요소 목록을
아래에 제공합니다.
외관상으로, realme Buds Air8 완전 무선 노이즈 캔슬링 이어버드는 대칭형 3단 디자인의 충전 케이스를 특징으로 합니다.
메탈릭 페인트 코팅과 바이오 기반 실리콘 가죽 트림의 조합은 고급스러운 느낌을 주며, 컴팩트한 크기로 휴대성이 뛰어납니다.
이어버드는 스템 형태의 인이어 이어버드로, 안쪽 면은 편안한 착용감을 위해 매끄럽고 광택 있는 마감 처리가 되어 있으며,
바깥쪽 면은 메탈릭 페인트 코팅으로 전체적인 품질을 향상시켰습니다.
내부 구성 측면에서 충전 케이스에는 신위 간펑(Xinyu Ganfeng) 3.89V/530mAh 리튬 배터리가 내장되어 있습니다.
메인보드에는 시위안 반도체(Siyuan Semiconductor)의 SY8835 블루투스 헤드셋 충전 케이스 솔루션이 탑재되어 있으며,
이는 충전 모듈, 방전 모듈, MCU 모듈 및 통신 모듈을 통합하여 배터리 충전 및 방전 관리와 전체 장치 제어를 담당합니다.
또한 윈세미(WINSEMI) WSDY3302F 리튬 배터리 보호 IC를 사용하여 배터리의 과충전, 과방전, 과전류 및 단락 보호 기능을
제공합니다.
이 이어폰은 VDL Zijian Electronics의 62mAh 소프트팩 버튼 배터리, 11mm 베이스 다이내믹 드라이버와
6mm 트위터 다이내믹 드라이버를 갖춘 듀얼 스피커, Ruiqin Electronics의 MEMS 마이크 3개,
그리고 메인 제어 칩으로 BES2710IHC 블루투스 오디오 SoC를 탑재하고 있습니다.
'중국 휴대폰' 카테고리의 다른 글
| 글로벌 카메라 모듈 업체 TOP 100 (0) | 2026.04.06 |
|---|---|
| 26년 4월 6일의 IT/ 경제 단신 뉴스 (0) | 2026.04.06 |
| 26년 4월 3일의 IT/ 경제 단신 뉴스 (0) | 2026.04.03 |
| 26년 4월 2일의 IT/ 경제 뉴스 (0) | 2026.04.02 |
| [증권보고서] World Model War: Google, Nvidia, Tesla의 AGI 패권 경쟁 (0) | 2026.04.02 |